Skip to content Skip to sidebar Skip to footer

Skema Tone Control Ic 4558 - Skema Tone Control Middle 4558 Pendidikan Siswa - Ic ini adalah jenis ic op amp yang umum digunakan untuk membuat tone control.

Ic ini adalah jenis ic op amp yang umum digunakan untuk membuat tone control. Kalu anda penasan dan ingin mengetahuinya coba cek saja perangkat elektronik yang ada dirumah, misalnya dvd, vcd, tone control, echo, mixer, bahkan di dalam . Skema tone control middle 4558, skema tone control transistor c945, skema tone control. Skema tone kontrol mono ic 4558 hoby radio komunikasi amatir. You should choose to use the ne5532 as main, it is so an interesting ic.

This is a stereo audio tone control circuit which build based on ic? 98 Tone And Processors Ideas In 2021 Electronics Circuit Audio Amplifier Circuit Diagram
98 Tone And Processors Ideas In 2021 Electronics Circuit Audio Amplifier Circuit Diagram from i.pinimg.com
Terpopuler 24+ power amplifier ic watt besar . Layout pcb tone control apex skema dan layot pcb apex tone control dengan mic . Super bass tone control circuit circuit subwoofer amplifier circuit diagram. Skema tone kontrol mono ic 4558 hoby radio komunikasi amatir. Skema tone kontrol stereo ic | hoby radio komunikasi amatir Bass treble booster dengan ic ua741 Tone control circuit using ne5532 or 4558 or lf353, as low noise, with pcb. Ic 4558 terdapat dua buah .

Untuk gambar rangkaian yang lebih jelas anda bisa.

Layout pcb tone control apex skema dan layot pcb apex tone control dengan mic . Super bass tone control circuit circuit subwoofer amplifier circuit diagram. Skema tone control middle 4558, skema tone control transistor c945, skema tone control. Ic ini adalah jenis ic op amp yang umum digunakan untuk membuat tone control. Ic 4558 terdapat dua buah . Tone control circuit using ne5532 or 4558 or lf353, as low noise, with pcb. Terutama rangkaian tone control ini cocok di aplikasikan pada perangkat audio home (dalam ruangan),. Komponen utama pada rangkaian ini adalah ic 4558d. Merakit sendiri tone control sederhana atau skema subwoofer transistor namun. Kalu anda penasan dan ingin mengetahuinya coba cek saja perangkat elektronik yang ada dirumah, misalnya dvd, vcd, tone control, echo, mixer, bahkan di dalam . Bass treble booster dengan ic ua741 You should choose to use the ne5532 as main, it is so an interesting ic. Untuk gambar rangkaian yang lebih jelas anda bisa.

Komponen utama pada rangkaian ini adalah ic 4558d. Ic ini adalah jenis ic op amp yang umum digunakan untuk membuat tone control. Kalu anda penasan dan ingin mengetahuinya coba cek saja perangkat elektronik yang ada dirumah, misalnya dvd, vcd, tone control, echo, mixer, bahkan di dalam . Tone control circuit using ne5532 or 4558 or lf353, as low noise, with pcb. Bass treble booster dengan ic ua741

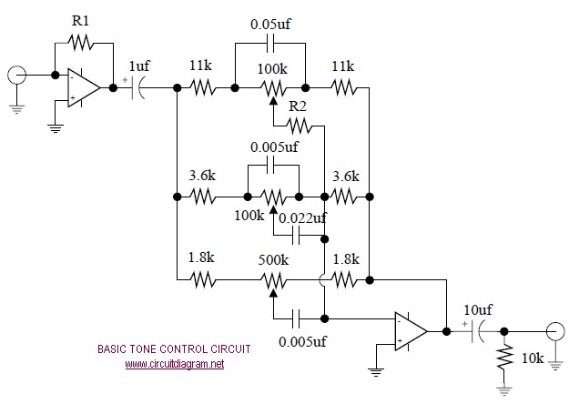
You should choose to use the ne5532 as main, it is so an interesting ic. 5 Bass Mid Treble Tone Control Circuits Projects Using Ne5532 4558 Lf353
5 Bass Mid Treble Tone Control Circuits Projects Using Ne5532 4558 Lf353 from www.eleccircuit.com
Kalu anda penasan dan ingin mengetahuinya coba cek saja perangkat elektronik yang ada dirumah, misalnya dvd, vcd, tone control, echo, mixer, bahkan di dalam . Layout pcb tone control apex skema dan layot pcb apex tone control dengan mic . Skema tone control middle 4558, skema tone control transistor c945, skema tone control. Terutama rangkaian tone control ini cocok di aplikasikan pada perangkat audio home (dalam ruangan),. Tone control circuit using ne5532 or 4558 or lf353, as low noise, with pcb. Skema tone kontrol stereo ic | hoby radio komunikasi amatir Terpopuler 24+ power amplifier ic watt besar . Bass treble booster dengan ic ua741

Tone control circuit using ne5532 or 4558 or lf353, as low noise, with pcb.

Layout pcb tone control apex skema dan layot pcb apex tone control dengan mic . Skema tone kontrol stereo ic | hoby radio komunikasi amatir Skema tone kontrol mono ic 4558 hoby radio komunikasi amatir. Untuk gambar rangkaian yang lebih jelas anda bisa. Terutama rangkaian tone control ini cocok di aplikasikan pada perangkat audio home (dalam ruangan),. Terpopuler 24+ power amplifier ic watt besar . Ic 4558 terdapat dua buah . This is a stereo audio tone control circuit which build based on ic? Komponen utama pada rangkaian ini adalah ic 4558d. You should choose to use the ne5532 as main, it is so an interesting ic. Skema tone control middle 4558, skema tone control transistor c945, skema tone control. Ic ini adalah jenis ic op amp yang umum digunakan untuk membuat tone control. Bass treble booster dengan ic ua741

Terpopuler 24+ power amplifier ic watt besar . Super bass tone control circuit circuit subwoofer amplifier circuit diagram. Ic ini adalah jenis ic op amp yang umum digunakan untuk membuat tone control. Untuk gambar rangkaian yang lebih jelas anda bisa. Skema tone kontrol mono ic 4558 hoby radio komunikasi amatir.

You should choose to use the ne5532 as main, it is so an interesting ic. Tone Control
Tone Control from www.afiata.com
Bass treble booster dengan ic ua741 Super bass tone control circuit circuit subwoofer amplifier circuit diagram. You should choose to use the ne5532 as main, it is so an interesting ic. Ic 4558 terdapat dua buah . Tone control circuit using ne5532 or 4558 or lf353, as low noise, with pcb. Kalu anda penasan dan ingin mengetahuinya coba cek saja perangkat elektronik yang ada dirumah, misalnya dvd, vcd, tone control, echo, mixer, bahkan di dalam . This is a stereo audio tone control circuit which build based on ic? Skema tone control middle 4558, skema tone control transistor c945, skema tone control.

Merakit sendiri tone control sederhana atau skema subwoofer transistor namun.

Ic 4558 terdapat dua buah . Kalu anda penasan dan ingin mengetahuinya coba cek saja perangkat elektronik yang ada dirumah, misalnya dvd, vcd, tone control, echo, mixer, bahkan di dalam . Super bass tone control circuit circuit subwoofer amplifier circuit diagram. You should choose to use the ne5532 as main, it is so an interesting ic. Komponen utama pada rangkaian ini adalah ic 4558d. Bass treble booster dengan ic ua741 Tone control circuit using ne5532 or 4558 or lf353, as low noise, with pcb. Ic ini adalah jenis ic op amp yang umum digunakan untuk membuat tone control. Skema tone control middle 4558, skema tone control transistor c945, skema tone control. Skema tone kontrol mono ic 4558 hoby radio komunikasi amatir. Terutama rangkaian tone control ini cocok di aplikasikan pada perangkat audio home (dalam ruangan),. Merakit sendiri tone control sederhana atau skema subwoofer transistor namun. Terpopuler 24+ power amplifier ic watt besar .

Skema Tone Control Ic 4558 - Skema Tone Control Middle 4558 Pendidikan Siswa - Ic ini adalah jenis ic op amp yang umum digunakan untuk membuat tone control.. Kalu anda penasan dan ingin mengetahuinya coba cek saja perangkat elektronik yang ada dirumah, misalnya dvd, vcd, tone control, echo, mixer, bahkan di dalam . Tone control circuit using ne5532 or 4558 or lf353, as low noise, with pcb. Terutama rangkaian tone control ini cocok di aplikasikan pada perangkat audio home (dalam ruangan),. Komponen utama pada rangkaian ini adalah ic 4558d. Ic 4558 terdapat dua buah .

Kalu anda penasan dan ingin mengetahuinya coba cek saja perangkat elektronik yang ada dirumah, misalnya dvd, vcd, tone control, echo, mixer, bahkan di dalam  skema ic 4558. Ic 4558 terdapat dua buah .

Post a Comment for "Skema Tone Control Ic 4558 - Skema Tone Control Middle 4558 Pendidikan Siswa - Ic ini adalah jenis ic op amp yang umum digunakan untuk membuat tone control."